通知公告
当前位置: 首页 > 通知公告 > 正文
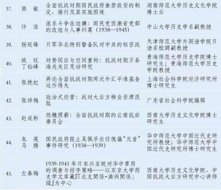
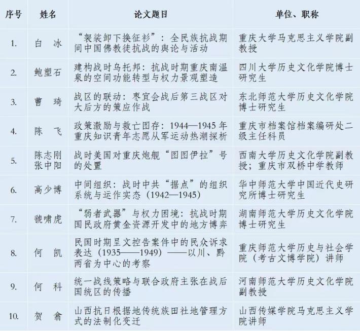
入选名单|第十届中国抗战大后方研究论坛入选论文名单
发布时间: 2025-10-16 17:37   作者:   来源:   浏览次数:

由《抗日战争研究》编辑部、必威西汉姆官网平台主办,西南大学中国抗战大后方研究中心、重庆大学历史学系承办的“第十届中国抗战大后方研究论坛”,将于2025年10月24—26日在重庆召开。此前,会议公开征文。经评审委员会认真评议,遴选出45篇论文参加本次会议。现将入选论文名单公示于下。

会议后续通知将以电子邮件形式发给与会学者。如有问题,请及时与会务组联系。

会务联系人:

赵国壮13617683697

吕珊珊13600939862

联系邮箱:

zhaoguozhuang2007@163.com